论文浅搜怎么样?论文浅搜软件是一款免费的论文查重软件,主要的针对毕业论文的设计用户提供论文检查,避免出现重复的情况,操作简单,复制论文文字即可,需要的用户快来下载吧!
论文浅搜是由论文潜搜软件优化修改而来的论文查重软件,使用这款增强后的论文浅搜能让你复制粘贴任意一大段文字,在不影响语句意思的情况下调动文字的顺序以致于通过检测。

1 实现查重功能提供查重率
2 提供生成完整的查询报告(类似拷克网论文报告)
3 可以导出修改建议(点右键,导出到WORD,红色部分是需要修改的内容)
4 在基础查重功能上,进一步标注哪些语句和网络上完全一样,并标注出来
5 对红色标注语句进行“云修改”(手动模式,手动涂黑需要修改的文字,点右键“修改选中”,在云修改的4种方式中自由选择一种)
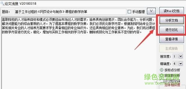
1 粘贴文章(或者点击打开word文档,或者直接拖动WORD文档到软件窗口中,会自动解析)
2 点击“分析文档”,将文章按照语句进行切割,方便搜索
3 点击“进行对比”,将切割的语句用百度进行搜索,然后返回搜索结果进行分析

4 等搜索完(或者直接点击“查看详情”)看搜索的过程以及最后返回的某个文章出现的次数(点击次数对应的行,出现对比窗口,对文章进行比对),一般次数最多的,基本你的文章和这页有相同的地方也多!

5 你可以根据标记的红色部分进行文字上的删改,然后就成为一篇适合的论文了!

6 可以导出本次论文检索的报告

7 新增加超级功能--“云修改”可以帮您将需要修改的文字进行云修改(保持原文意思不变),然后降低,降低,极大降低你的查重率!(涂黑你要修改的文字,然后点击右键--修改选中,修改后点选自己需要的修改文本后的“采用本句”即可)

1 下载完成后不要在压缩包内运行软件直接使用,先解压;
2 软件同时支持32位64位运行环境;
3 如果软件无法正常打开,请右键使用管理员模式运行;
