王者基地软件:强者所选,资源之王
游戏排行
软件排行
Tag标签
王者基地软件
安卓游戏
安卓游戏
安卓软件
苹果游戏
苹果软件
电脑游戏
电脑软件
MAC游戏
MAC软件
搜索
热门搜索:
游戏
娱乐
工具
免费下载
首页
电脑软件
电脑手游
电脑单机
安卓软件
安卓游戏
iphone软件
iphone游戏
mac软件
HarmonyOS软件
HarmonyOS游戏
教程资讯
游戏攻略
专题合辑
您当前所在位置:
>
iphone软件
>
参考
> 安规考试大全
安规考试大全
类型: 参考
大小: 23.1MB
语言: 中文
版本:
等级:
更新: 2026-04-09
标签:
参考资料
教育
本地下载
软件简介
软件截图
猜你喜欢
相关资讯
搜 索
为您推荐:
参考资料
教育
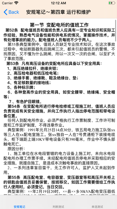
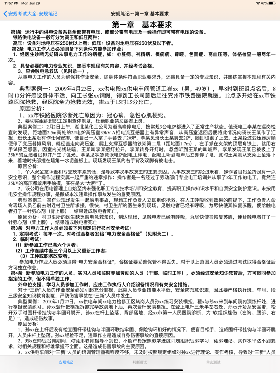
本软件为国家电网公司安规考试精心准备的最新考试题库。综合分析最新考试信息、把握近几年考试的发展。 App分为单选、多选、判断、简单题等不同类型试题。 【功能介绍】 1、专项练习,分线路、变电、配电部分试题。 2、随机练习,可对线路、变电、配电部分试题进行随机练习。 3、错题库:可自动加练习过程中错题加入收藏,以便反复练习。 4、收藏夹:可在练习过程中自行收录题目到收藏夹,形成自己的小题库,针对性练习,提高通过率。 5、题目检索:可按题目关键字进行试题检索。 6、安装后可离线浏览,不用联网也可以浏览,速度快,无广告、无插件。 7、题目随意跳转、可设置答题时界面的字体大小、夜间模式、自动跳转。 8、支持同时在iPad/iphone/itouch等多种设备中安装。 9、定期更新题库。丰富更多内容。
显示全部
软件截图
1
2
猜你喜欢
教育
娱乐
健康健美
体育
购物
效率
生活
大思英语
Star Walk Kids - 天文学的孩子们
海底找茬
插座:职场充电第一站(原名:好多课APP)
Solar Walk - 探索宇宙和太阳系 3D
邯职智慧校园
Lingopanda-每日英语听力, 英语阅读, 英语流利说
能测管理端
会计模拟器
病理学技术技师有题库
自媒体宝典
六级英语词汇YY背单词核心专业版HD
空气投篮·Air Shot
上门SPA
三国争霸
柚次元-腐次元女生必备APP
无觅云浏览器
真心话大冒险:聚会小决定情侣问答小游戏
滑长板模拟器3D — 真实滑板运动游戏
像素绘图-像素风格绘画艺术
超级史莱姆多人游戏
百搜视频-原百度视频
like电竞
高球时代
FOREO - 肌肤之迷
跑步控和计步器
子午灵龟
悦跑圈 - 跑步运动记录专业软件
薄荷健康-减肥健身轻断食
易连心
小树美容 - AI智能肤质检测
技工圈-上门服务同城预约平台
挥拍吧 - 羽毛球记录、分析、实时记分、挑战活动
约惠到家-同城上门按摩预约服务平台
心率检测 压力自测
男性家庭锻炼:专业的健身应用
WIN 足球预测
现场比分直播—橄榄球、网球、篮球结果 - Skores
V-Train运动健身教学交流社区 记饮食 好身材
微骑
空气篮球 - 投篮灌篮练习
优私教
空气互动
LFCLive专为红军球迷打造
BreakinLab学习霹雳舞
爱玩高尔夫
优私教
弓箭大师 - 放置养成休闲射击类游戏
腾力电配商家端
西港全球购
白白优选-领优惠券的省钱网购APP
艺狐在线-艺术品在线交易平台
鹿思闻鲜花-Rosewin鲜花轻奢浪漫1小时速递
打折网 DealMoon 11.11购物节 德法意折扣信息
喜购-购物省钱的返利APP
海文交
京东酒世界 - 买酒29分钟极速送达
腕表之家-名表论坛,手表价格查询
乐逛家具网
租划算-万物皆可租
选择困难症-你的答案之书
跨境宝-供应链系统
完美拨号器 - 智能 T9 拨号
家居3D设计DIY-完整版- Home Design 3D
文件传输 - 视频互传,音乐资料数据导出下载转移克隆
Google 云端硬盘
QuickConvert单位换算器
快门笔记 - 图像扫描,文字识别与信息提取
TOTP验证器_2FA安全认证
高级服装设计 - 虚拟试衣间和穿搭助手
广告拦截器:拦截广告和垃圾邮件
蚁小二
实况壁纸制作器-实况照片视频转LIve动态壁纸
握奇穿戴
表盘专辑 - 表盘商店 - 苹果手表 - iwatch表盘
时算 - 你的家电预约时间小助手
专注猫 - 屏幕时间管理不做手机控,隐藏应用锁防沉迷应用锁
海豚服务-同城约上门按摩保健养生服务平台
实况壁纸制作器-实况照片视频转LIve动态壁纸
上门帮-本地生活服务平台
少儿围棋教学系列第六课
名刊会-聚合300种精品热门杂志app
乐外卖
动态实时壁纸4K高清手机主题
相关资讯
更多>>
联想应用商店下载目录修改教程_解决下载问题
2345看图王启用方法_看图王指针翻页教程
网易UU速器启用UU音效及使用指南_速器新手教程
微信开发者工具模拟器位置修改教程_解决模拟器设置问题
PS怎么导出CMYK颜色模式文件_PS颜色模式导出指南
影音先锋皮肤选择教程_影音先锋皮肤技巧
Photoshop 32位文档转16位_PS文档转换技巧
QQ锁定快捷键设置_QQ快捷键技巧
微信开发者工具快捷键设置方法_微信开发者工具快捷键教程
Epic取消云存储_Epic游戏云端取消方法
影音先锋下载位置设置指南_新手教程
360安全卫士自动更新设置教程_360安全卫士更新方法详解
相关下载
Solar Walk Lite: 太阳系和宇宙模拟器 3D
节日祝福短信大全-祝福群发
英国律师
中山移动医生
色卡 - 设计专业的配色工具
百Math_计算应用_
Java API 开发人员参考文档-中文版
轻松学韩语-零基础韩语学习快速入门
英汉信息安全技术辞典
办公文档编辑-文档&表格编辑,AI办公软件手机版
意汉词典+
中国药品监管
英式随身英语和欧洲史有声版
极速商情
精细化工英语词典
本类下载排行
1
舆情大魔镜
大小: 51.9MB
1
舆情大魔镜
51.9MB
2
律商法律中国
大小: 24.5MB
2
律商法律中国
24.5MB
3
鸟类百科-拍照识鸟
大小: 40.8MB
3
鸟类百科-拍照识鸟
40.8MB
4
新法汉词典
大小: 36.5MB
4
新法汉词典
36.5MB
5
宝宝学数学-包含小学数学解题数学口算和数学游戏
大小: 80.4MB
5
宝宝学数学-包含小学数学解题数学口算和数学游戏
80.4MB
6
BMW 驾驶指南
大小: 39.7MB
6
BMW 驾驶指南
39.7MB
7
钢笔书法学习大全
大小: 13.4MB
7
钢笔书法学习大全
13.4MB
8
星座小魔女-十二星座运势专业星盘大全
大小: 12.3MB
8
星座小魔女-十二星座运势专业星盘大全
12.3MB
9
表情包连连看 - 消消乐王者or菜鸡
大小: 9.8MB
9
表情包连连看 - 消消乐王者or菜鸡
9.8MB
10
Pop On-专业英语口语听力学习平台
大小: 205.5MB
10
Pop On-专业英语口语听力学习平台
205.5MB
精品推荐
换一换
英国律师
费用追踪器、资金管理器
高中生作文大全
百Math_计算应用_
初中化学笔记大全
穆斯林 和 古兰经 》专业版 - 祷告时间段 唤礼 天房
壁纸坊 - 壁纸大全
记忆壁纸 - 屏保壁纸
中国法律快查手册
成人高考聚题库-成考真题院校报名
自考网-专升本科成人高考考试必备刷题
黄历-万年历黄历和实用工具合辑
看法法律库
幼师资格题库-鑫题库
意汉词典+
拾色器 - UI设计师灵感创意工具
日语发音 - 日语五十音图
外教社土木建筑英语词典
向上