王者基地软件:强者所选,资源之王
游戏排行
软件排行
Tag标签
王者基地软件
安卓游戏
安卓游戏
安卓软件
苹果游戏
苹果软件
电脑游戏
电脑软件
MAC游戏
MAC软件
搜索
热门搜索:
游戏
娱乐
工具
免费下载
首页
电脑软件
电脑手游
电脑单机
安卓软件
安卓游戏
iphone软件
iphone游戏
mac软件
HarmonyOS软件
HarmonyOS游戏
教程资讯
游戏攻略
专题合辑
您当前所在位置:
>
iphone软件
>
参考
> 初中化学笔记大全
初中化学笔记大全
类型: 参考
大小: 16.2MB
语言: 中文
版本:
等级:
更新: 2026-04-04
标签:
参考资料
教育
本地下载
软件简介
软件截图
猜你喜欢
相关资讯
搜 索
为您推荐:
参考资料
教育
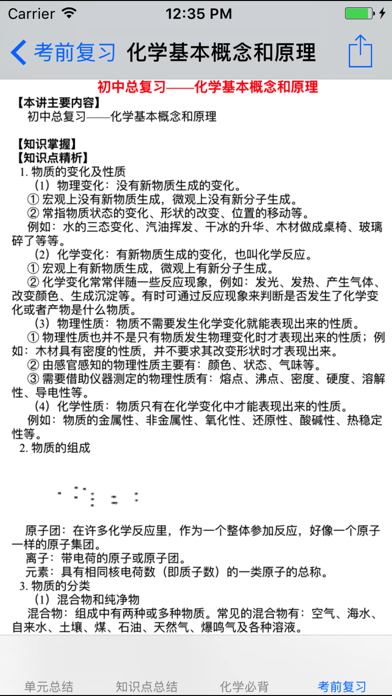
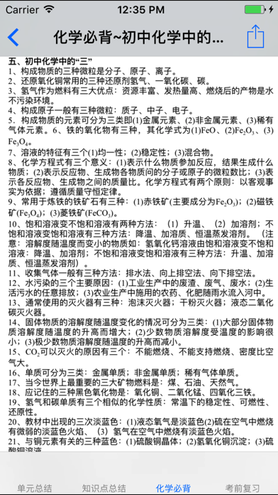
*****《初中化学笔记|知识点|习题大全》是一个帮助初中生朋友总结化学知识点的好应用。 -----涵盖了初中化学各章节内容的知识点总结; -----十分适合初中学生、教师使用。 +++++初中化学基本内容总结 1.第一单元 走进化学世界 2.第二单元 我们周围的空气 3.第三单元 自然界的水 4.第四单元 物质构成的奥秘 5.第五单元 化学方程式 6.第6单元 碳和碳的氧化物 7.第7单元 燃烧及其利用 8.第八单元 金属 9.第九单元 溶液 10.第十单元 酸和碱 11.第十一单元 盐、化肥 12.第十二单元 化学与生活 +++++++++初中化学知识点总结大全 13.基本概念 14.基本知识、理论 15.物质俗名|物质的颜色和状态 16.物质的溶解性|化学之最 17.七解题技巧和说明 18.初中化学中的“三” 19.化学中的“一定”与“不一定” 20.化学实验总结 21.基本化学反应 *****化学必背 22.一、物质的学名、俗名及化学式 23.二、常见物质的颜色的状态 24.三、物质的溶解性 25.四、化学之最 26.初中化学中的“三” 27.化学中的“一定”与“不一定” 28.化学必背~化学规律 *****考前总复习 29.化学基本概念和原理支持 iOS 18; 丰富更多内容;
显示全部
软件截图
1
2
猜你喜欢
教育
娱乐
健康健美
体育
购物
效率
生活
校比邻
英语字母写字板-学前益智早教英语游戏
芒果老师
呱呱英文儿歌-幼儿免费学英语口语启蒙动画片
学习韩语 (初学者)
新数独+ 锻炼你的大脑
ilearn通知
昆仑学堂
笔神作文 - 语文作文批改,素材和范文大全
鲸鱼无线积木编程
核桃学园
奇贝宝宝思维培养 - 根据形状,颜色,尺寸进行匹配
梨视频(专业版)-有故事的短视频
无觅云浏览器
消息增强现实
DataBot 助理 - 人工智能
优摄互动
0528 - 神秘医院逃生文字游戏
合成游戏合集:含合成大西瓜、2048和合成神龙经典游戏
钢琴的孩子与有趣的声音 - 游戏与音乐和歌曲
卧底象棋
阿瓦隆部落
小朋友预测机
爵士鼓_THEDRUMKIT
马甲线教程-女士减肥瘦身减脂
CalorIQ:AI卡路里计
小轻柠_减肥打卡记录体重日记每天称一下体重
歩行速度
一年四季智能健身
雨眠 - 专注冥想助眠的白噪音番茄钟
船道
称称 - 家庭健康工具,减肥瘦身跟踪
喵喵轻断食-科学食谱好身材
洗脸猫-极简护肤主义
此刻心理-年轻人首选的心理咨询平台
日常运动
Dive+ : 全球潜水社区
意大利足球甲级联赛
TipsterWho 足球博彩预测 & 现场投注分析
记分板: 一款非常适合乒乓、桌面游戏和其他各种比赛的记分牌
云高高尔夫
模拟射飞镖_射靶训练游戏
台球教学。有效的基础教学方法。
壶锻炼
球鞋指数-get旗下的球鞋交易市场
Football AI 足球预测专家
畅点足球—约球找队球队管理
Betty - 投注追踪助手
掌上大学
麦享生活
公主购
爱藏APP-中国领先钱币交易平台
批批网一手服装批发
鲸奇商城-新人0元购
钱邮寄卖商城
表鸽
商家送货
中农荟
一手服装批发-一批服装档口衣服批发网
Lete转运 - 华人留学生转运集运海外专家
家居3D设计DIY-完整版- Home Design 3D
ScanTexter - OCR AI 翻译
Forest 专注森林 - 番茄钟学习计时器
rubyi - 运行脚本, 自动联想,代码颜色,类及方法索引
星智造工程平台
元气码字-写小说网文写作神器
TDL日志
轻享家居
刻意人生: 有意识地过好每一天
极相机
腾讯身份验证器
社恐成长-朋友圈文案在线聊天趣味精选
九贝猫
月经期助手大姨妈排卵安全期日历
家政帮-找保洁保姆服务的好帮手
点点时光-习惯养成打卡软件
优摩-上门按摩养生优选服务约单平台
星灵-写真跳舞相机&换装相机证件照片
微油 - 微油在手,出行无忧
瑞智大数据
吾记 - 日记本,记事本
Manfully: 习惯与生活规划师
真保险
非洗不可_多快好省的自助洗车服务
相关资讯
更多>>
暴雪战网关闭通知方法教程_战网通知关闭指南
源编辑器分组创建教程_源编辑器分组指南
谷歌浏览器关闭闲空检测方法_谷歌浏览器闲空检测终解
WinRAR在桌面创建快捷方式_WinRAR使用教程
腾讯视频定时关机设置教程_腾讯视频定时关闭方法
腾讯视频驻留设置方法_腾讯视频免费观看指南
微信开发者工具显示缩略图教程_微信开发攻略
爱奇艺万能播放器窗口置顶教程_爱奇艺播放器设置技巧
看图王版本号查询_2345看图王版本号查看教程
看图王倒序播放设置教程_2345看图王使用指南
微信开发者工具双击空白打开隐藏模拟器教程_微信调试工具使用指南
看图王多帧查看教程_2345看图王开启多帧图片指南
相关下载
临床医学检验技士全题库
译林小学英语-江苏小学英语课本同步教材
鬼谷纵横
快游加速器-全球手游专业加速器
外教社工程与技术英语词典
List日语背单词:日语单词天天记
通信工程师基础大全
恋爱智能回复-高情商回复神器交友约会技巧脱单
楞严经
最新证券从业考试大全
阅读记录助手:书籍收藏整理与进度追踪工具
舆情大魔镜
List记单词-英语单词学习背单词助手艾宾浩斯记忆法
纸币折纸
蒙古秘史研究平台
本类下载排行
1
舆情大魔镜
大小: 51.9MB
1
舆情大魔镜
51.9MB
2
律商法律中国
大小: 24.5MB
2
律商法律中国
24.5MB
3
鸟类百科-拍照识鸟
大小: 40.8MB
3
鸟类百科-拍照识鸟
40.8MB
4
新法汉词典
大小: 36.5MB
4
新法汉词典
36.5MB
5
宝宝学数学-包含小学数学解题数学口算和数学游戏
大小: 80.4MB
5
宝宝学数学-包含小学数学解题数学口算和数学游戏
80.4MB
6
BMW 驾驶指南
大小: 39.7MB
6
BMW 驾驶指南
39.7MB
7
钢笔书法学习大全
大小: 13.4MB
7
钢笔书法学习大全
13.4MB
8
星座小魔女-十二星座运势专业星盘大全
大小: 12.3MB
8
星座小魔女-十二星座运势专业星盘大全
12.3MB
9
表情包连连看 - 消消乐王者or菜鸡
大小: 9.8MB
9
表情包连连看 - 消消乐王者or菜鸡
9.8MB
10
Pop On-专业英语口语听力学习平台
大小: 205.5MB
10
Pop On-专业英语口语听力学习平台
205.5MB
精品推荐
换一换
穆斯林 和 古兰经 》专业版 - 祷告时间段 唤礼 天房
壁纸坊 - 壁纸大全
记忆壁纸 - 屏保壁纸
中国法律快查手册
成人高考聚题库-成考真题院校报名
自考网-专升本科成人高考考试必备刷题
黄历-万年历黄历和实用工具合辑
看法法律库
幼师资格题库-鑫题库
意汉词典+
拾色器 - UI设计师灵感创意工具
日语发音 - 日语五十音图
外教社土木建筑英语词典
成语字典-中华典故国学经典中国历史故事大全
信访助手
英汉信息安全技术辞典
英文儿歌-世界经典少儿歌曲标准发音精选
办公文档编辑-文档&表格编辑,AI办公软件手机版
向上